Policy-as-Code : La Révolution de la Gouvernance Holistique en DevOps

Découvrez comment le Policy-as-Code unifié transforme la sécurité, la conformité et la gouvernance. Automatisez les garde-fous de vos environnements DevOps et Cloud Native de bout en bout pour une agilité et une résilience inégalées.

Policy-as-Code : La Révolution de la Gouvernance Holistique en DevOps

Tu as sûrement remarqué à quel point nos infrastructures sont devenues complexes. Entre les microservices, les clusters Kubernetes multi-cloud et les déploiements continus, les méthodes manuelles de validation de la conformité sont tout simplement devenues des goulets d'étranglement. Tenter de vérifier manuellement chaque déploiement est non seulement inefficace, mais surtout, incroyablement risqué.

C'est précisément dans ce chaos organisé que le concept de Policy-as-Code (PaC) est passé de "nice-to-have" à un pilier fondamental de toute stratégie DevOps et Cloud Native mature. Il ne s'agit plus de courir après les problèmes, mais de les empêcher de naître, directement à la source.

L'idée fondamentale est de traiter les règles de gouvernance, de sécurité et de conformité de la même manière que nous traitons notre code applicatif : en les écrivant dans un langage déclaratif, en les stockant dans Git, en les testant et en les déployant de manière automatisée. Cela transforme la gouvernance d'une tâche réactive et manuelle à un processus proactif et intégré.

Démystifier le concept : de la règle métier au code

Le terme peut sembler intimidant, mais la logique derrière est d'une clarté redoutable. Il s'agit de traduire des règles humaines, souvent écrites dans des documents Word ou des wikis, en un format que les machines peuvent comprendre et appliquer sans aucune intervention humaine.

Qu'entend-on par "Politique" ?

Une politique, dans notre univers technique, est une règle qui définit ce qui est autorisé et ce qui ne l'est pas au sein de ton système. Ces règles peuvent couvrir un spectre extrêmement large, allant de la simple convention de nommage à des contraintes de sécurité critiques pour ton entreprise.

Concrètement, une politique pourrait stipuler que :

  • Tous les buckets S3 doivent avoir le chiffrement activé.
  • Chaque ressource déployée sur le cloud doit posséder un tag "owner" et "project".
  • Aucun conteneur ne peut s'exécuter avec des privilèges "root".
  • Seules les images Docker provenant de notre registre privé sont autorisées dans le cluster de production.

Chacune de ces phrases représente un garde-fou essentiel pour la stabilité, la sécurité ou la gestion des coûts de ton infrastructure. Le Policy-as-Code nous donne les moyens d'automatiser leur vérification.

Open Policy Agent (OPA) : Le standard de facto

Pour traduire ces règles en code, il nous faut un outil et un langage. C'est là qu'intervient Open Policy Agent (OPA), un projet incubé par la CNCF (Cloud Native Computing Foundation) qui est rapidement devenu le standard du marché. OPA utilise un langage déclaratif nommé Rego, spécialement conçu pour interroger des structures de données complexes comme des fichiers JSON ou YAML.

Imagine que tu veuilles t'assurer qu'aucun service Kubernetes de type LoadBalancer n'est exposé publiquement. En Rego, la règle pourrait ressembler à ceci, une syntaxe qui, une fois maîtrisée, devient un puissant outil de gouvernance.

package kubernetes.services

# Deny if a service of type LoadBalancer is found
deny[msg] {
  input.request.kind.kind == "Service"
  input.request.object.spec.type == "LoadBalancer"
  msg := "Exposing services via LoadBalancer is not allowed."
}

Ce petit bout de code, une fois intégré dans tes processus, peut empêcher une erreur de configuration potentiellement catastrophique avant même qu'elle n'atteigne l'environnement de production.

Une Gouvernance Intégrée à chaque étape du cycle de vie

La véritable puissance du Policy-as-Code réside dans sa capacité à s'intégrer de manière transparente tout au long de la chaîne de livraison logicielle. Il ne s'agit pas d'un simple audit post-mortem, mais d'une série de points de contrôle qui garantissent la conformité à chaque étape.

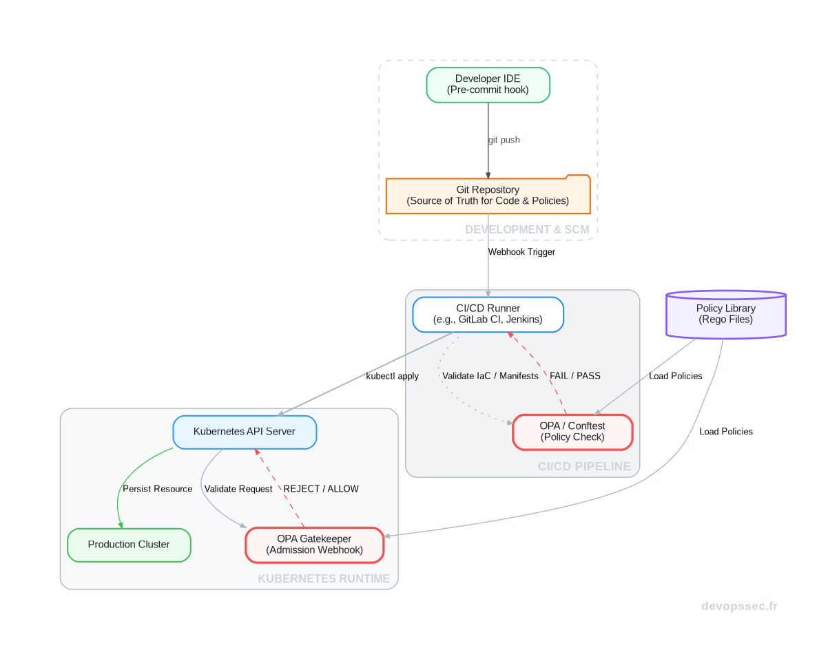
Ce flux continu de validation est ce qui constitue une gouvernance holistique : une approche complète qui couvre le cycle de vie de l'artefact, depuis le poste du développeur jusqu'au runtime en production.

Schéma illustrant les points de contrôle du Policy-as-Code dans un pipeline DevOps, depuis le commit Git jusqu'au runtime Kubernetes.

Validation précoce dans la CI/CD

L'un des plus grands bénéfices du Policy-as-Code est sa capacité à s'intégrer nativement dans le pipeline de CI/CD. Avant même qu'une ligne de code d'infrastructure (Terraform, CloudFormation) ou un manifeste Kubernetes ne soit appliqué, on peut le valider contre notre bibliothèque de politiques.

Des outils comme Conftest, qui s'appuie sur le moteur OPA, permettent de scanner ces fichiers de configuration. Si une règle est violée, par exemple un pod Kubernetes qui demande des privilèges excessifs, le pipeline échoue immédiatement. Le développeur reçoit un retour instantané et peut corriger le tir avant que le déploiement n'ait lieu.

Le Shift Left en action

Cette pratique est l'incarnation même du principe "Shift Left". En déplaçant les contrôles de sécurité et de conformité le plus tôt possible dans le cycle de développement, on réduit drastiquement le coût et le temps nécessaires pour corriger les anomalies.

Voici à quoi pourrait ressembler la sortie d'un pipeline qui a détecté une non-conformité :

conftest test deployment.yaml

Résultat:

FAIL - deployment.yaml - main - Container 'nginx' is running as root. Containers must run as non-root user.
FAIL - deployment.yaml - main - Missing required label 'app.kubernetes.io/name' for pod spec.

Ce retour est immédiat, précis, et permet une action corrective sans avoir à attendre un audit de sécurité plusieurs semaines plus tard. C'est un gain de temps et de sérénité pour toute l'équipe.

Les défis et considérations à ne pas négliger

Si l'approche Policy-as-Code est révolutionnaire, son implémentation n'est pas une simple formalité. Adopter cette philosophie demande une réflexion stratégique et une acculturation des équipes, car elle introduit une nouvelle couche de complexité et de responsabilité.

La courbe d'apprentissage et la maintenance des politiques

Le premier obstacle est souvent la courbe d'apprentissage du langage Rego. Bien que puissant, il n'est pas trivial et demande un investissement initial pour que les équipes soient à l'aise pour lire, écrire et débugger des politiques. C'est une nouvelle compétence à acquérir.

De plus, les politiques ne sont pas statiques. Elles doivent vivre et évoluer avec ton application et ton infrastructure. Cela implique de mettre en place une gouvernance pour les politiques elles-mêmes : qui peut les modifier ? Comment sont-elles testées ? Comment sont-elles versionnées et déployées ? Sans ce cadre, tu risques de créer un "policy drift" où les règles appliquées ne correspondent plus aux besoins réels.

Trouver le juste équilibre

Un autre défi majeur est de trouver le bon équilibre entre sécurité et agilité. Des politiques trop restrictives peuvent rapidement devenir un frein pour les équipes de développement, générant de la frustration et des tentatives de contournement. Il est donc crucial de co-construire ces règles avec les développeurs.

Avantages d'une approche collaborative Risques d'une approche en silo
Les politiques sont mieux comprises et acceptées. Les règles sont perçues comme une contrainte externe.
Moins de friction et de blocages dans les pipelines. Augmentation du "shadow IT" et des contournements.
Les développeurs deviennent des acteurs de la sécurité. La sécurité reste le problème d'une seule équipe.

La collaboration est la clé. Impliquer toutes les parties prenantes (Dev, Ops, Sec) dans la définition des politiques garantit qu'elles sont pertinentes, comprises et qu'elles n'entravent pas la capacité des équipes à innover.

Conclusion : Vers une confiance automatisée

Le Policy-as-Code n'est pas juste une nouvelle technologie à la mode. C'est une évolution culturelle profonde qui répond à la complexité croissante de nos systèmes. En traitant nos règles de gouvernance comme du code, nous les rendons visibles, testables, et surtout, automatisables.

Cela nous permet de construire une confiance systémique dans nos déploiements. Plutôt que de reposer sur des vérifications humaines faillibles, nous déléguons cette charge à des automates infatigables qui garantissent que chaque modification respecte les garde-fous que nous avons collectivement définis.

Pour toi, jeune ingénieur DevOps, maîtriser ces concepts est un investissement majeur. C'est la compétence qui te permettra de construire des plateformes non seulement agiles et rapides, mais aussi fondamentalement sûres, résilientes et conformes par conception.

Espace commentaire

Écrire un commentaire

Vous devez être connecté pour poster un message !

15 commentaires

14/03/26

La gouvernance holistique en DevOps c'est le futur

C'est top de voir comment structurer ça pour éviter la complexité

Membre
13/03/26

On se battait avec la courbe d'apprentissage de ces outils

Votre point sur la maintenance des politiques nous éclaire sur les pièges à éviter pour pas se noyer

13/03/26

La validation précoce dans la CI/CD c'est clairement ce qui nous manquait

on va pouvoir shifter left nos contrôles de sécu et éviter des suprises en prod

12/03/26

Votre section sur OPA est super précise et pragmatique

Ça va nous aider à convaincre la direction de l'adopter pour unifier nos politiques

12/03/26

Ce guide sur la gouvernance déclarative tombe à pic

11/03/26

Direct au but merci pour les exemples OPA

10/03/26

On galère avec la maintenance des politiques cet article aide bien

10/03/26

La révolution de la gouvernance holistique en DevOps c'est en marche

09/03/26

super explication de la règle métier au code très clair

09/03/26

Confiance automatisée le Graal du DevOps bien vu

08/03/26

Gouvernance intégrée à chaque étape du cycle de vie c'est notre next step

07/03/26

Trouver le juste équilibre entre souplesse et contrainte toujours un challenge

07/03/26

La validation précoce dans la CI/CD c'est juste vital

06/03/26

OPA le standard de facto indispensable pour notre conformité

05/03/26

Policy-as-Code on y vient enfin excellent article

Rejoindre la communauté

Recevoir les derniers articles gratuitement en créant un compte !

S'inscrire